ABM Investama Preloader

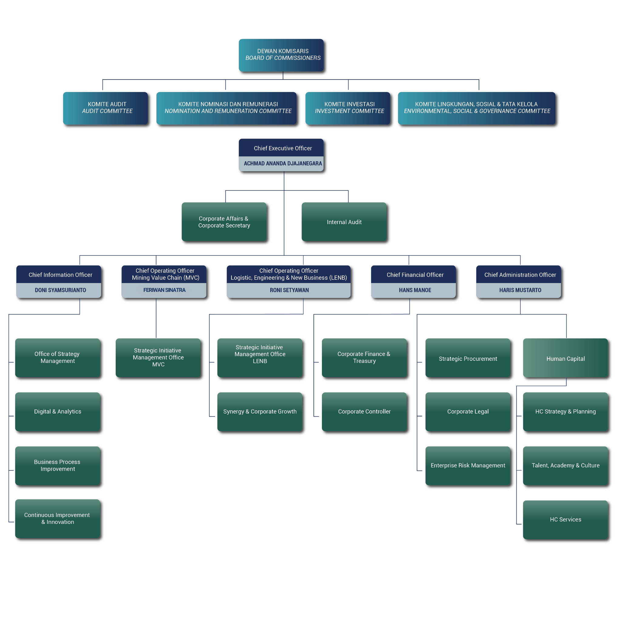
Management Team